議事録作成に毎回時間をかけていませんか?本記事では、誰でもすぐに使える「議事録用Excelテンプレート(スタンダード版)」をご紹介します。会議名・開催日時・出席者・議題・資料・宿題事項・次回予定など、一般的な会議情報を記録できる汎用フォーマットで、業種・職種を問わず幅広く活用可能。議事内容は自由記述式で柔軟に対応できます。サンプル付き・きれいなレイアウトで、見やすく・使いやすい設計。面倒な自作はもう不要。登録なし・無料でダウンロードできますので、ぜひご活用ください!
議事録に書くべき内容とは【アジェンダ・宿題も記録しよう】
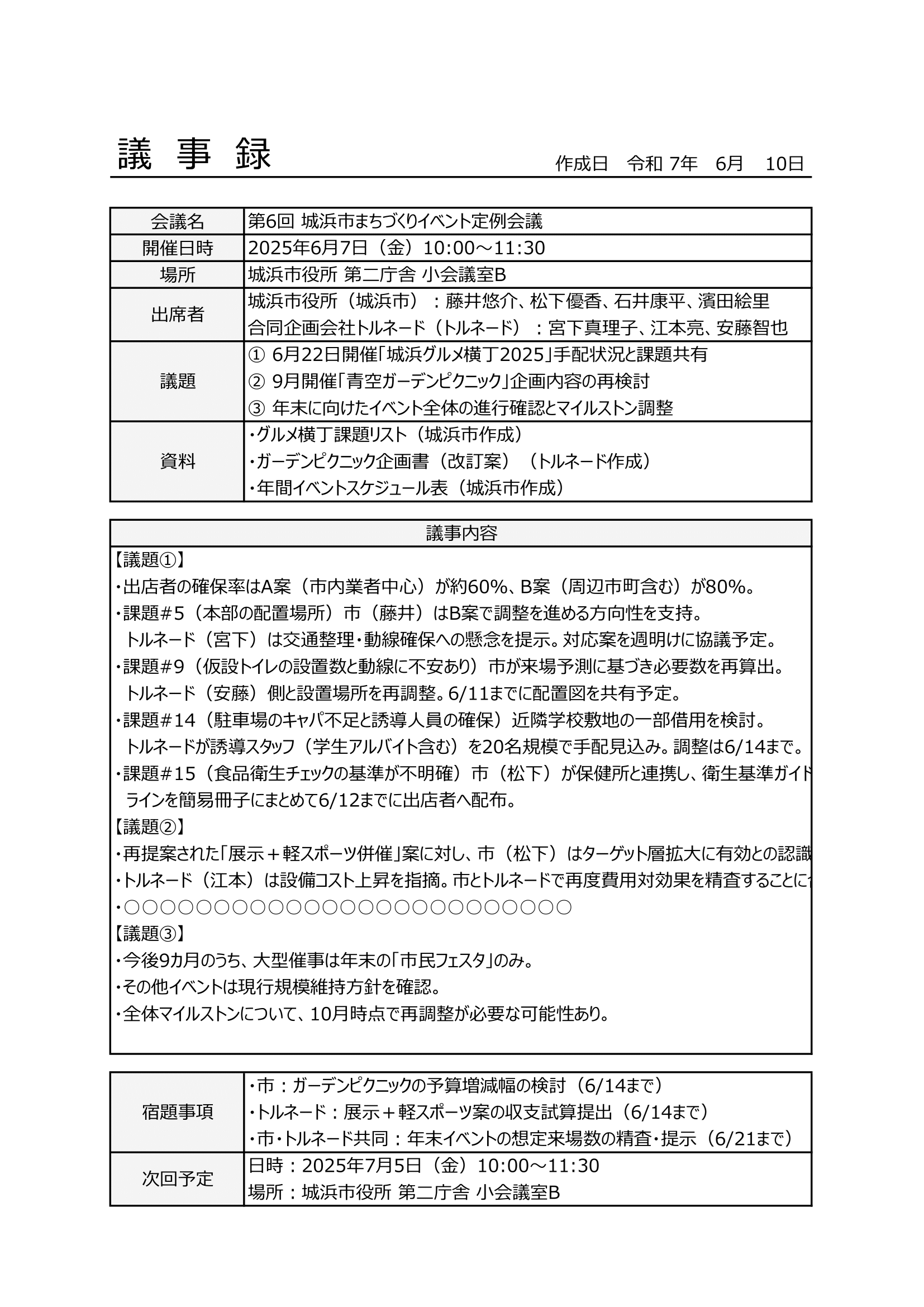
議事録は、会議内容を共有・記録する重要な業務改善ツールです。特にアジェンダや宿題、出席者など基本情報を押さえることで、後からでも活用しやすくなります。
議事録に記載すべき基本項目(例)
- 会議名、開催日時、場所、出席者
- 議題(アジェンダ)と配布資料
- 議事内容(自由記述・要点中心)
- 宿題事項(ToDo/担当・期限)
- 次回予定(会議日時・場所など)
※Excelテンプレートなら、項目の抜け漏れを防げて便利!
議事録を漏れなく上手につけるコツ【業務改善に直結】
議事録を効率よく正確に書くには、記録ルールと事前準備がカギです。抜けやすい宿題やアジェンダは、テンプレートでの一元管理が有効です。
議事録作成のコツ
- 会議前にアジェンダ(議題)を確認し、構成を想定
- 話し手の名前や要点をリアルタイムで記録
- 宿題事項は「誰が・何を・いつまでに」を明記
- 決定事項と検討中事項は分けて書く
- 業務改善に役立つよう、検索しやすく整理する
※無料テンプレートの活用で、記録の質も時短も両立!
【特徴】議事録|無料Excelテンプレート|シンプル・汎用・サンプル付き
シンプルで、きれいなフォーマット
関連テンプレート|一緒に使ってもっと便利なテンプレート・類似の書式をご紹介
今回提供しているテンプレートと併せてご利用いただける関連のテンプレートもご用意しています。セットで使いたい場合や、今回ご紹介したテンプレートが用途と合っていないという方はご検討ください。
BIZ-NEXTからセットでダウンロードしていただくと書式をそろえる手間がなく、非常に効率的です。
議事録
業務日報
Excelテンプレートの無料ダウンロード
ダウンロード|サンプル付きテンプレート
ダウンロード|空のテンプレート
テンプレートの内容
- タイトル「議事録」
- 作成日
- 会議名
- 開催日時
- 場所
- 出席者
- 議題
- 資料
- 議事内容
- 宿題事項
- 次回予定
テンプレートの使い方
- テンプレートファイルをダウンロードします
- 議題, 開催日時, 場所, 出席者, 議題・資料を記載します
- 議事を記入します
- 作成日を更新します
利用シーン
町内会の総会, 自治会の定例会議, 学校PTAの役員会, 企業の部門会議(営業・総務など), プロジェクトチームの進捗会議, 社内の経営戦略ミーティング, 非営利団体(NPO)の理事会, 建設工事の工程調整会議, 商店街振興組合の月例会, イベント実行委員会の打合せ, マンション管理組合の定例会, 医療・福祉施設の運営会議, 学生サークルの幹部会, スタートアップの週次ミーティング, 地域防災会議(市民・消防合同)
対象テンプレート
議事録, 議題, 会議録, 記録, アジェンダ
提供物
フォーマット, テンプレート, ひな形, 雛型, テンプレ, サンプル, 例, 書式, フォーム
対象
会議, 打ち合わせ, ミーティング, 商談, 中小企業, 会社, 建設業, 株式会社, 組織, 社内, 人事
フォーマット
Excel, エクセル, Office365
特徴
無料, フリー, サンプル付き, 簡単, シンプル, おすすめ, きれい, 見やすい, シンプルかっこいい,
関連
作り方, 使い方, 書き方, デザイン, 記録, 家族, 会社
